Appointments Process
Disclosure check (DBS)
The safeguarding of young people in our care is very important. The Scout Association has various processes in place to ensure that appropriate adults can take up volunteering opportunities; one element being the requirement of a Disclosure check.
When an adult volunteers with Scouting they are added to Compass (The Scout Association's records database). Depending on the role they have chosen, a Disclosure check may be required.
Most new adult volunteers will require a DBS check. There are two options: The first option is to meet the Assistant Appointments Secretary (dbs@gillinghamscouts.org.uk) to provide personal details and present documents to verify their identity. All the details will be completed online while the adult is present and that completes the process. This option is the easiest option and usually takes about 15 minutes. The second option is to complete the Identity Checking Form, get their GSL or line manager to check the documents and then send the ID Checking Form to the Assistant Appointments Secretary who will enter all the details online and submit the DBS request. The adult volunteer will then get an automated email from Scout HQ to complete the final bit. The DBS process is complete when the adult volunteer receives their DBS certificate in the post.
Please note that during the current pandemic no face-to-face meetings will be held and all meetings will be arranged via Zoom.
Appointments Committee
After DBS clearance the adult volunteer will then be asked by the Appointments Secretary to attend an Appointments Committee and at the same time the Local Training Manager (LTM) will be informed and he will initiate the Training Process.
Application Forms
You can download a copy of the Adult Information Form here and you will be linked to the relevant page on the Scouts national website where you can download the form.
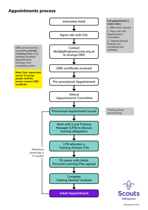
Appointment process flow chart
The Appointment Process in the form of a flow chart giving timescales is shown below. You can download a pdf copy here
Contact names and email addresses
Appointments Secretary: Marion Isaacs appointments@gillinghamscouts.org.uk
Assistant Appointments Secretary: Gillian Fairclough dbs@gillinghamscouts.org.uk
Local Training Manager: Roger Isaacs training@gilinghamscouts.org.uk


